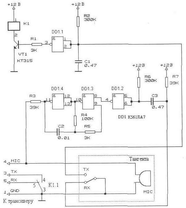
При работе в сложной помеховой обстановке иногда бывает трудно определить момент, когда корреспондент переходит из режима "передача" в режим "прием". Для обозначения этого момента применяются устройства, подающие в конце сеанса передачи короткий тональный сигнал. По характеру звучания эти устройства получили название "бипперов". Схема несложного биппера изображена на рис: 5.18.
Устройство собрано на одной микросхеме К561ЛА7.
На элементе DD1.1 микросхемы собран каскад задержки переключения режима "прием-передача".
С выхода 3 этого элемента сигнал поступает на транзисторный каскад, нагрузкой
которого является реле К1. Контакты этого реле подключаются вместо отключенного
переключателя тангенты. На элементах DD1.3 и DD1.4 собран генератор короткого
тонального сигнала. Длительность тонального сигнала регулируется подбором конденсаторов
С1 и С3, высота тона регулируется подбором конденсатора С2. Конденсаторы С1
и СЗ должны иметь одинаковую емкость. Сигнал с выхода тонального
генератора через резистор R3 поступает на микрофонный вход трансивера. Биппер
собран на небольшой печатной плате, которая размещена в тангенте. Для питания
схемы используется незадействованный провод в микрофонном кабеле и источник
питания трансивера. Переключатель тангенты используется для управления биппером,
а контакты реле К1 управляют переключением режима "прием-передача".
